Обратная связь
Была ли эта статья тебе полезной?
Всё ли было понятно?
Оставляй обратную связь, мы это ценим
Профильная математика — два слова, которые держат в страхе даже тех старшеклассников, которые решили сдавать этот предмет ещё в средней школе. Кажется, что весь экзамен — одно завальное задание. Обоснованы ли эти страхи и опасения? Узнаем сегодня у экспертов — наших методистов Маши Математички.
Под нашим пристальным взглядом сегодня первая часть экзамена. Обычно её решают практически все, получается, можно выдохнуть? Не всё так просто.
В этом году почётный ТОП-3 завальных заданий занимают задания 7 (вычислить значение тригонометрического выражения), 9 (определить время с начала момента торможения) и 12 (поиск производной). Несмотря на то, что задания первой части берутся из банка ФИПИ только с другими числами (это значит, что можно быть готовым ко всему), в этом году выпускники столкнулись с сомнениями и сложностями. Так как на экзамене их встретили самые неприятные прототипы заданий.
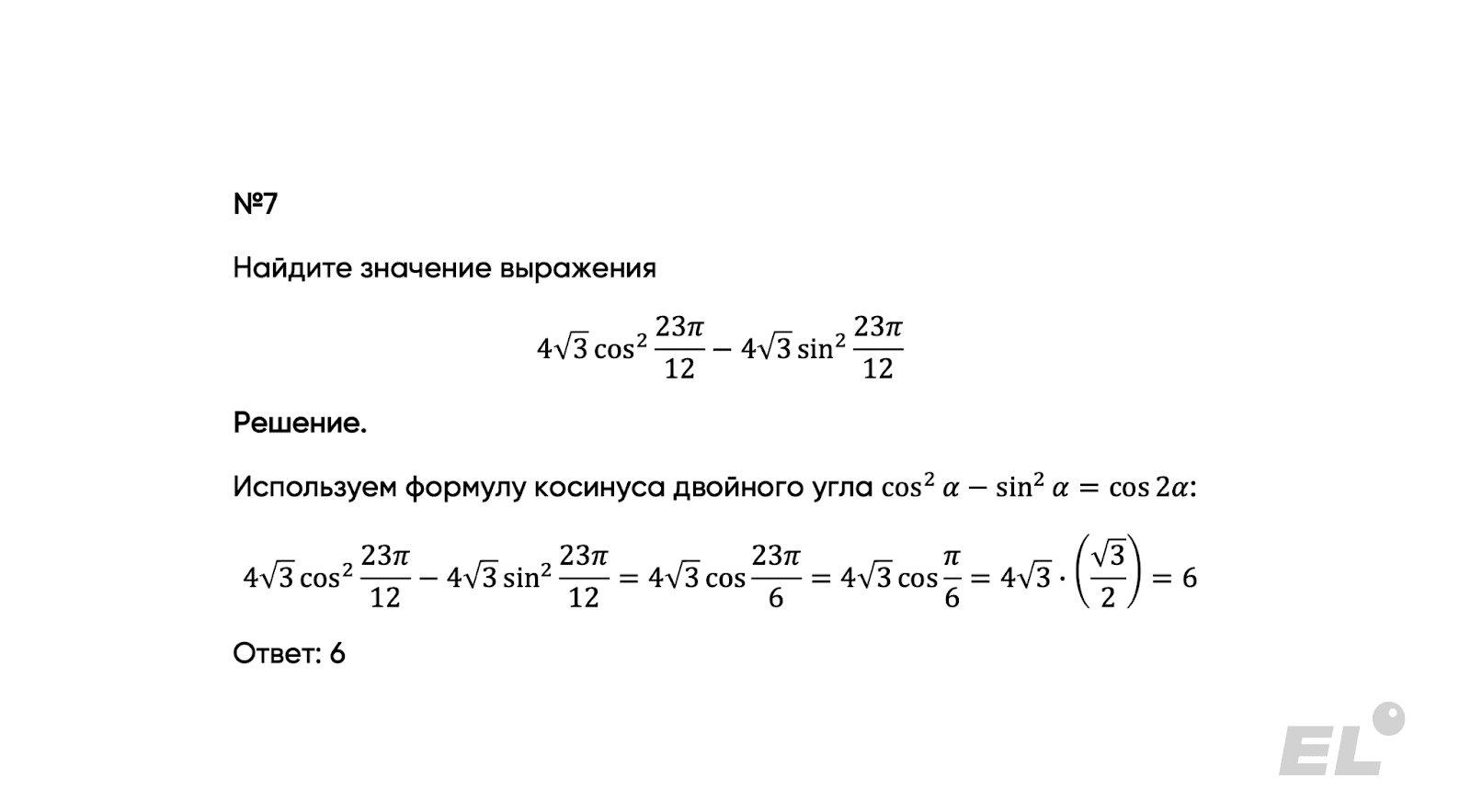
“И тут появился тот самый уродец”.
7 задание на тригонометрию часто вызывает сомнения, потому что ученики не до конца понимают, как работают формулы двойных углов. В этом задании не работает привычный порядок действий “слева направо”, когда просто следуешь формуле из КИМа (cos2=cos2 — sin2 ) и расписываешь её в решении. В 7 номере всегда все работает в обратную сторону: дана расписанная формула, её надо “свернуть”. “За 11 лет преподавания математики я поняла, что этот навык “сворачивания” по формуле требует большего количества практики. Ученики плохо распознают формулы и “сворачивают” по ним именно то, что касается тригонометрии”, — прокомментировала Маша Математичка. “Особенно это касается косинуса двойного угла, где вроде бы сначала был cos2 — sin2 , то есть тригонометрические функции в квадрате, а потом вместо этого остаётся просто-напросто cos2, без квадрата, где удваивается просто аргумент”. У выпускников-математиков после этой информации произошел взрыв мозга. Как же применить эту информацию к ЕГЭ2024?
На ЕГЭ 2024 года сначала нужно было вынести общий множитель, а затем момент икс: нужно воспользоваться формулой.
Фух, вроде бы почти пришли к ответу, но не тут-то было… попадаем на скользкую дорожку, которая часто расстилается перед неподготовленными учениками и ведёт прямиком в царство сомнений и неправильных ответов. Название дорожки этой — формула приведения.
В рассматриваемом случае тригонометрическая таблица не поможет. Можно пойти 2 путями: 
“Все формулы приведения и тригонометрические преобразования упираются в то, понимает ли ученик, в какой четверти находится угол, т. е. какой знак будет стоять. С этим всегда вечная путаница. Поэтому когда я объясняю тригонометрию, ученики кайфуют, так как я рассказываю очень подробно, без зазубриваний, чтобы пользоваться тригонометрическим кругом, где сразу видно значение”, — делится Маша Математичка. Получается, Маша делает практически невозможное: помогает не только решать правильно 7 номер, но и полюбить тригонометрию.
Миссия невыполнима: два босса в 9 задании.
В 9 задании нужно было решить самую настоящую физическую задачу. Оно представляет из себя текстовый формат, где надо просто в формулу подставить числа и записать ответ. Но! Профмат был бы не профматом, если бы не очередной подводный камень. В этом году задача оказалась более хитрой. Когда ты подставляешь все нужные числа в формулу, оказывается, что получается квадратное уравнение и два различных корня. Чаще всего один из корней отрицательный, что не подходит для ответа, ведь искомое время не может быть отрицательным. Так в ответ автоматически записывается положительный корень.

Однако в 2024 году получалось 2 положительных корня. Тут ученик не понимает, какой вписывать ответ. В этом случае нужно было выбрать меньший корень, потому что уравнение задаётся квадратичной зависимостью. График будет параболой с ветвями вниз, так как -at22. Когда приравниваем уравнение к 112, левую точку при пересечении получаем t=7 и правую t=8.
Здесь важно разбираться в графическом изображении решения. Когда ученик чертит параболу, уже должен понимать, что в ответе меньший корень: на момент t=7 автомобиль уже проехал 112 м. Дальше модель этого движения заканчивается на вершине параболы, и движение не происходит.
Всегда выпускники решали прототипы по 9 номеру. Радовались, что один корень отпадает, ведь он отрицательный или некрасивый (⅓ , например), не погружались в детали, а на самом деле, таких прототипов много в банке ФИПИ. Нужно брать либо меньший корень, либо больший корень, либо вычитать из одного корня другой. На курсе мы всегда делаем на этом акцент и дополняем решение картинками, чтобы ученик справился с отбором корней сам.
Хэппи хаус на ЕГЭ — 12 задание.
12 номер стандартно вызывает сомнения. Когда говорят про производную, всегда появляются вопросы с использованием таблицы производных, трудности с подсчётами. Здесь во всех прототипах (с поиском точки максимума или минимума) получались точки, которые имеют не целые координаты. Чаще всего мы сталкивались с т. max=7, ответ 7. А на ЕГЭ2024 то 7, то 7,1; 9,1; 8,9 и т.д., т.е. числа с десятичными дробями. Ученики говорили, что сомневались, не допустили ли они вычислительную ошибку, поэтому перерешивали несколько раз. В этом и была сложность, поэтому задание 12 в КИМе — самый последний номер 1 части.

Код Да Винчи
7-9-12 — новый код да Винчи в ЕГЭ по профильной математике 2024. Его разгадка проста: разобрать все прототипы и понимать ход решения, а не зазубривать таблицы и алгоритмы.
Была ли эта статья тебе полезной?
Всё ли было понятно?
Оставляй обратную связь, мы это ценим
Тогда заполняй все поля и жди сообщения от нашего менеджера из отдела заботы
Обязательно заполните все поля, иначе мы не сможем точно подобрать подготовку