20.12.2025
Просмотров:
87
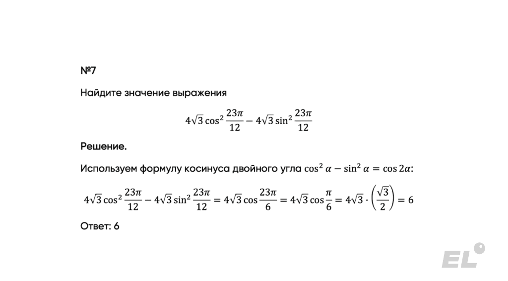
К ЕГЭ по математике база вместе: типичные ошибки



